第三篇 强化产业建圈强链集群发展 构建富有四川特色和优势的现代化产业体系
四川省国民经济和社会发展第十五个五年(2026—2030年)规划纲要,深入贯彻党的二十届四中全会精神和习近平总书记对四川工作系列重要指示精神,根据《中共中央关于制定国民经济和社会发展第十五个五年规划的建议》《中共四川省委关于制定四川省国民经济和社会发展第十五个五年规划的建议》编制,主要明确政府工作重点、引导规范社会主体行为,是“十五五”时期全面建设社会主义现代化四川的宏伟蓝图,是全省各族人民共同的行动纲领。
“十五五”时期在四川基本实现社会主义现代化进程中具有承前启后的重要地位,是夯实基础、全面发力的关键时期,也是四川塑造发展新动能、形成竞争新优势的重要窗口期。必须全面分析发展基础和支撑条件,深入研判发展形势和未来趋势,深刻把握四川在全国发展大局中的战略地位和战略使命,科学确定未来五年发展的总体思路和主要目标,推动事关四川现代化建设全局的战略任务取得重大突破,坚定沿着习近平总书记指引的方向谱写中国式现代化四川新篇章。
“十四五”时期是四川发展历程上具有里程碑意义的五年。习近平总书记对四川工作高度重视、寄予厚望,三次亲临四川视察并作出重要指示,提出“四个发力”重要要求,赋予打造“两高地、两基地、一屏障”使命任务,要求尽快成为带动西部高质量发展的重要增长极和新的动力源,为四川现代化建设擘画了美好蓝图、指明了前进方向。这五年,面对错综复杂的外部环境和艰巨繁重的改革发展稳定任务,省委、省政府坚定以习近平新时代中国特色社会主义思想为指导,深入贯彻落实党中央决策部署和习近平总书记对四川工作系列重要指示精神,团结带领全省各族人民迎难而上、砥砺前行,坚持以成渝地区双城经济圈建设为战略牵引,深入实施“四化同步、城乡融合、五区共兴”发展战略,全力以赴拼经济搞建设,因地制宜发展新质生产力,坚定不移推动高质量发展,全面建设社会主义现代化四川迈出坚实步伐、呈现崭新气象。
经济综合实力显著提升。经济总量跨过两个万亿元大关、跃升至全国第五位、实现历史性晋位,人均地区生产总值超过1万美元,六大优势产业提质倍增行动深入实施,重点产业建圈强链稳步推进,现代化产业体系加快构建。区域城乡发展更趋协调。成渝地区双城经济圈带动能力明显增强,五大片区协调发展水平持续提升,城乡融合发展扎实推进,粮食等重要农产品保供能力稳步增强,巩固拓展脱贫攻坚成果同乡村振兴有效衔接任务全面落实,39个欠发达县域托底性帮扶成效显著。创新驱动能力明显增强。区域创新布局不断优化,西部首个国家实验室落地运行,一批国省创新平台扩容提质,前沿科技攻坚突破行动启动实施,“四川造”科技成果竞相涌现,高新技术企业数量实现倍增。现代基础设施提档升级。成都天府国际机场等标志性工程建成投用,西部陆海新通道西线主通道四川段全线贯通,通江达海、外畅内联的铁路运输体系加速构建,高速公路通车里程突破1.1万公里,多能互补电源、互联互济电网提速建设,水电装机突破1亿千瓦,引大济岷等重大水利工程启动建设,新型基础设施规模稳步扩大。改革开放取得新的突破。具有四川特色的原创性差异化改革取得标志性成果,以控制成本为核心优化营商环境取得新进展,政务服务“高效办成一件事”提质增效,开放型经济加快发展,进出口总额突破万亿元,成都大运会、世园会、世运会和金熊猫奖等国际赛事与重大活动成功举办。绿色低碳转型步伐加快。碳达峰行动有序实施,美丽四川建设深入推进,污染防治攻坚成效明显,生态保护修复、生物多样性保护全面加强,长江黄河上游生态屏障更加巩固。人民生活品质稳步提高。就业总体稳定,城乡居民收入持续增长,教育、医疗、养老、育幼、社保、体育等民生和社会事业全面进步,文化事业和文旅产业蓬勃发展,攀枝花共同富裕试验区建设取得积极成果。安全稳定基础更加坚实。有效应对新冠疫情冲击、突发自然灾害等重大考验,平安四川建设成效明显,全过程人民民主深入发展,全面依法治省取得新进展,社会治理效能明显增强,社会大局保持和谐稳定。全面从严治党纵深推进。党的创新理论更加深入人心,党的基层组织和党员队伍建设不断加强,正风肃纪反腐一体深化,整治形式主义为基层减负取得扎实成效,良好政治生态持续巩固发展。
经过五年拼搏实干,“十四五”规划主要目标任务胜利实现,四川发展站上新的历史起点,为接续谱写中国式现代化四川新篇章奠定坚实基础。这些成绩的取得,根本在于以习近平同志为核心的党中央领航掌舵,在于习近平新时代中国特色社会主义思想科学指引,也是全省党员干部和各族人民共同团结奋斗的结果。
“十五五”时期,我国发展环境面临深刻复杂变化,推动四川经济社会发展既有战略机遇又有风险挑战。
从国际看,世界百年变局加速演进,不确定难预料因素增多。世界变乱交织、动荡加剧,大国博弈更加复杂激烈,地缘冲突易发多发。单边主义、保护主义抬头,霸权主义和强权政治威胁上升,国际经济贸易秩序遇到严峻挑战,全球产业链供应链体系深度调整,世界经济增长动能不足。以人工智能为代表的新一轮科技革命和产业变革加速突破,技术创新进入前所未有的密集活跃期,引领生产生活治理深刻变革。
从国内看,新旧动能加快转换,推动高质量发展的积极因素不断积累。我国经济基础稳、优势多、韧性强、潜能大,长期向好的支撑条件和基本趋势没有变,中国特色社会主义制度优势、超大规模市场优势、完整产业体系优势、丰富人才资源优势更加彰显。国内大循环堵点卡点加快打通,国内国际双循环的根基进一步夯实。科技创新加速引领产业创新,催生更多新产业新业态新模式。城镇化由快速增长期转向稳定发展期,城市发展从大规模增量扩张转向存量提质增效。碳达峰目标引领绿色低碳转型,降碳、减污、扩绿、增长协同推进。人口老龄化、少子化、区域人口增减分化明显,对经济发展、社会治理等提出新课题。
从我省看,既要迈过结构调整、动能转换、发展转型的重要关口,又要在新起点上持续增强综合实力、巩固提升在全国发展格局中的能级位势。一系列国家战略交汇叠加并深入实施,一批国家战略科技力量、战略性产业项目、重大基础设施布局落地,有利于四川进一步集聚高端要素、拓展发展空间。同时,发展不平衡不充分仍然是最大的省情实际,产业体系不优、市场机制不活、协调发展不足、开放程度不深等问题有待进一步破解,就业增收压力较大、民生保障存在短板弱项、自然灾害易发多发等多重挑战交织。
变局蕴含机遇,挑战激发斗志。全省上下要始终保持专注发展战略定力,积极识变应变求变,攻坚克难、乘势而上,一步一个脚印把习近平总书记为四川擘画的美好蓝图变为现实,奋力开创四川现代化建设新局面。
坚持马克思列宁主义、毛泽东思想、邓小平理论、“三个代表”重要思想、科学发展观,全面贯彻习近平新时代中国特色社会主义思想,深入贯彻党的二十大和二十届历次全会精神,坚定落实习近平总书记对四川工作系列重要指示精神,统筹推进“五位一体”总体布局,协调推进“四个全面”战略布局,完整准确全面贯彻新发展理念,坚持稳中求进工作总基调,坚持以经济建设为中心,以推动高质量发展为主题,以改革创新为根本动力,以满足人民日益增长的美好生活需要为根本目的,以全面从严治党为根本保障,深入实施“四化同步、城乡融合、五区共兴”发展战略,主动服务国家战略全局,更好融入新发展格局,推动经济实现质的有效提升和量的合理增长,推动共同富裕迈出坚实步伐,确保四川基本实现社会主义现代化取得决定性进展。
推动“十五五”时期四川经济社会发展,要在坚持党的全面领导、坚持人民至上、坚持高质量发展、坚持全面深化改革、坚持有效市场和有为政府相结合、坚持统筹发展和安全的基础上,结合省情实际切实做到以下方面。
——必须旗帜鲜明讲政治。深刻领悟“两个确立”的决定性意义,增强“四个意识”、坚定“四个自信”、做到“两个维护”,把党的领导贯穿经济社会发展各方面全过程,为新时代治蜀兴川事业发展提供根本保证。
——必须聚精会神抓发展。全力以赴拼经济搞建设,因地制宜发展新质生产力,坚定不移推动高质量发展,进一步全面深化改革扩大开放,坚持有效市场和有为政府相结合,充分发挥市场在资源配置中的决定性作用,更好发挥政府作用,推动形成既“放得活”又“管得好”的经济秩序,加快建设现代化经济强省。
——必须用心用情惠民生。坚持人民至上,切实践行以人民为中心的发展思想,注重在发展中保障和改善民生,在满足民生需求中拓展发展空间,让现代化建设成果更多更公平惠及全省人民。
——必须坚守底线保安全。牢固树立底线思维和忧患意识,更好统筹发展和安全,在发展中固安全,在安全中谋发展,增强经济和社会韧性,以高水平安全保障高质量发展。
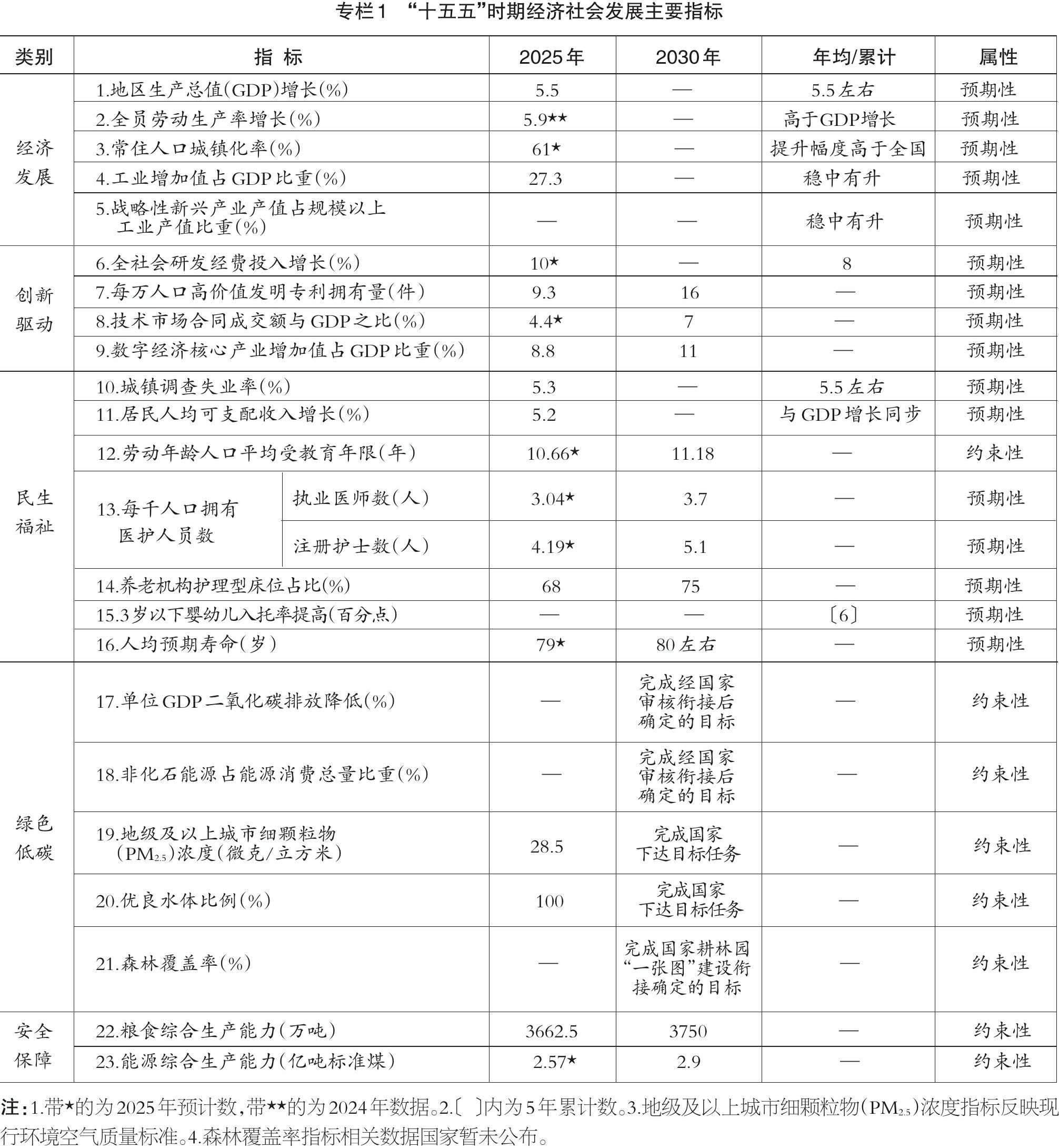
综合考虑国内外环境和四川发展阶段性特征,统筹短期和长远,兼顾需要和可能,“十五五”时期四川经济社会发展致力于实现以下主要目标。
——建设现代化经济强省取得重要进展。经济增速保持高于全国平均水平。四化同步取得重大进展,全要素生产率稳步提升,居民消费率明显提高。高技术制造业、战略性新兴产业、数字经济核心产业比重不断提升,发展新质生产力、建设现代化产业体系实现重大突破。
——打造西部地区创新高地取得重要进展。创新体系整体效能持续提升,科技创新策源功能显著增强,一批关键核心技术取得突破,科技成果转化效率大幅提升,教育科技人才一体发展格局基本形成。
——区域城乡协调发展取得重要进展。成渝地区双城经济圈加快成为全国高质量发展增长极,五区共兴发展成效显著。城乡融合发展水平全面提升,常住人口城镇化率稳步提高,农业农村现代化迈上新台阶。
——建设新时代改革开放新高地取得重要进展。进一步全面深化改革任务如期完成,一批标志性引领性改革取得重大突破。构筑向西开放战略高地和参与国际竞争新基地迈出坚实步伐。全过程人民民主深入推进,全面依法治省达到更高水平。
——社会文明进步取得重要进展。社会主义核心价值观广泛践行,社会文明风尚更加浓厚,人民精神文化生活更加丰富,四川文化软实力显著增强,习近平文化思想实践新高地建设加快推进。
——创造高品质生活取得重要进展。高质量充分就业局面加快形成,居民收入增长和经济增长同步,分配结构得到优化,城乡居民收入比进一步降低。公共服务体系更加健全,社会保障制度更加优化更可持续。
——美丽四川建设取得重要进展。生态环境持续改善,重点领域绿色低碳转型步伐加快,2030年前碳达峰目标如期实现,维护国家生态安全的战略屏障更加巩固,美丽中国先行区建设扎实推进。
——统筹发展和安全取得重要进展。保障国家重要初级产品供给战略基地加快建设,重点领域风险有效防范化解,平安四川建设达到更高水平,社会治理和公共安全治理水平明显提高,治理体系和治理能力现代化水平迈上新台阶。
在此基础上再奋斗五年,到2035年实现全省经济实力、科技实力和综合竞争力大幅跃升,基本建成现代化经济强省,人民生活更加幸福安逸,与全国同步基本实现社会主义现代化。

第二篇 协同提升成渝地区双城经济圈发展能级 在全国发展大局中发挥更大作用
聚焦“一体化”和“高质量”,更高水平建设具有全国影响力的重要经济中心、科技创新中心、改革开放新高地、高品质生活宜居地,加快打造带动全国高质量发展的重要增长极和新的动力源。
坚持国家战略引领,优化“一廊两带”发展格局,促进成都都市圈、重庆都市圈相向发展,带动成渝地区中部加快崛起、北翼振兴发展、南翼提级跃升。
提升国家中心城市核心功能,加快集聚高端资源要素。深入共建国际综合交通枢纽,推动成渝主轴提速扩能、城际通道补网强网,加快形成成渝双核间高速通道群,提升成渝交通直连直通和对外开放水平。强化国家级新区、国家高新区等重大平台功能协作,推动优势产业互相配套、互拓市场,协同建设跨区域全链条科技成果转化体系。深化成渝资本市场合作,促进金融基础设施互联互通,加快共建西部金融中心。联动探索超大城市现代化治理新模式,推动城市数据大脑交互联通、公共服务提质融通,共同打造现代化国际大都市。
依托成渝间综合运输通道体系,共建成渝主轴经济走廊。联动成渝国际航空枢纽,优化机场、轨道交通、高等级公路等基础设施和重要战略物资储备基地布局。协同建设智能网联新能源汽车、电子信息、航空制造等成渝产业配套基地。整合区域空域资源、农文旅资源,推动成渝地区低空经济协同发展,打造绿色产品供给地。
依托成达万高铁和绵遂资内、达成、达万铁路等,布局建设成(绵)南达万经济带,打造成渝地区双城经济圈北翼增长极。畅通成都至京津冀、长三角便捷高铁和铁水联运通道,引导资源要素向沿线城市集聚,加快发展能源化工、汽车汽配、食品饮料等优势产业集群。畅通岷江航运主通道,推动长江黄金水道向成都平原腹地延伸,布局建设岷江—长江上游经济带,打造成渝地区双城经济圈南翼增长极。促进沿江城市协同发展优质白酒、晶硅光伏、动力电池、绿色化工、装备制造等产业,共建沿江生态文化旅游走廊。
完善川渝合作机制,提升联合办公室运行效能,健全专项合作和项目共建机制,推动重大合作事项和项目高效落地落实。支持川渝高竹新区、万达开地区等因地制宜建设毗邻地区合作平台,探索建立平台动态调整机制,支持发展基础较好、具有改革示范意义的平台做优做强。优化多方参与机制,推进干部人才双向交流,完善经营主体、民间力量更好参与成渝地区双城经济圈建设机制。
强化相互赋能、相向发展,推动形成更多具有区域辨识度、全国影响力的标志性成果,加快建设云开(Kaiyun)实力雄厚、特色鲜明的成渝地区双城经济圈。
合力构建成渝世界级机场群,加快打通进出川渝铁路大通道,完善省际高速公路通道集群,扩能升级长江上游航运干线,联动建设多式联运港口群,协同打造长江上游航运中心。做优做强电子信息、装备制造、先进材料、特色消费品等产业集群,联合培育壮大智能网联新能源汽车、生物医药等产业集群,提质建设成渝“氢走廊”“电走廊”“智行走廊”,联动发展人工智能、低空经济等新兴产业。共建成渝现代高效特色农业带,建设国家优质粮油保障基地和国家重要的生猪生产基地。深化共建巴蜀文化旅游走廊,打造更具吸引力的国际消费目的地。
高水平共建成渝地区区域科技创新中心,强化综合性科学中心创新策源功能,打造成渝绵创新“金三角”,合力打造成渝中线科创大走廊,推动沿线城市开展创新协作。深入实施川渝科技创新合作计划,共建氢能绿色制储、先进辐射技术、先进材料、生物制造等领域重点实验室。联动建设一批概念验证中心、制造业中试平台,构建成渝地区共享型“中试+”服务网络。加快建设成渝地区“一带一路”科技创新合作区和国际技术转移中心,联合实施千项科技合作项目、千名青年科学家双向交流计划,推动与共建国家双向建设国际科技合作基地。
因地制宜探索深化经济区与行政区适度分离的多种实现形式,建立健全互利共赢的跨区域协同投入和利益分享机制。纵深推进成渝地区双城经济圈区域市场一体化,推动能源、电信、低空监管等行业提供跨行政区服务。加强基础设施、贸易流通等重点领域国企战略合作,推动更多央企总部、区域总部落户。共同建设向西向南开放门户枢纽,加强中欧班列(成渝)、西部陆海新通道、长江黄金水道、“空中丝绸之路”统筹衔接,协同强化全球产业贸易枢纽建设。
深化政务服务“川渝通办”,推动“高效办成一件事”重点事项集成化办理。强化省际基本公共服务标准对接,加强人口高质量发展政策协同,完善教育医疗、就业社保、住房交通、文化体育等领域公共服务便利共享机制。持续推进长江、嘉陵江、乌江、岷江、涪江、沱江生态廊道建设,加强跨区域跨流域生态环境协同立法和联合执法,健全长江流域川渝横向生态保护补偿机制。
坚持从全局谋划一域、以一域服务全局,发挥独特优势,推动国家重大战略落地实施,增强国家战略支撑保障能力。
深度对接京津冀、长三角、粤港澳大湾区,加强与长三角G60科创走廊、广深科创走廊协同,链条式、集群化承接东部地区产业升级转移、成果转化应用。聚焦打造新时代推动西部大开发重要引擎,深化与西部地区在物流、产业、能源等领域合作,合力推动出境出海通道优势转化为贸易和产业优势,引领西部地区加快构建大保护、大开放、高质量发展新格局。加强与长江中游、关中平原等城市群互动,深化沿江铁路、沿江公路等共建,完善流域防洪和水沙调控工程体系,协同推动长江经济带高质量发展、黄河流域生态保护和高质量发展。
落实国家制造业重点产业链高质量发展行动,提升产业链自主可控水平。围绕国家重大战略产品需求,深入实施重大技术装备攻关工程,在航空发动机、能源装备、工业母机等领域,加快突破一批创新性、标志性装备。提升战略性产业安全保障能力,聚焦核工业、航空航天、集成电路、新型显示、软件和信息服务、生物医药等领域强链补链,积极承接国家重点产业布局。对接国家急需基础产品,深入实施产业基础再造工程,重点围绕工业软件、先进材料、基础电子元器件、智能传感器等领域精准发力,强化自主研制和系统集成能力,提高产品可靠性、精确性和智能化水平。
夯实粮食、能源等稳产保供能力,提升资源综合开发利用水平,打造保障国家重要初级产品供给战略基地。实施新一轮找矿突破战略行动,加强基础地质调查和矿产勘查,推动钒钛、稀土、锂等战略性资源增储上产。深入推进攀西战略资源创新开发试验区建设,促进稀土、磷等资源集约高效开发。推动川西北锂资源开发,增强下游新能源产业原料供给保障能力。开展深部海相钾资源开发利用技术攻关。优化战略应急物资储备布局和结构,加快建设一批综合性国家储备基地。
钒钛磁铁矿。推进红格南钒钛磁铁矿开发利用,加快形成年处理原矿2000万吨采选分离能力,聚焦共伴生资源有效利用、钛及钛合金材料研制等关键环节开展重大技术攻关、中试验证及产业化。
锂辉石矿。推进川西北锂辉石矿开发利用,加快甲基卡、麦基坦、措拉、德扯弄巴、木绒、党坝等锂矿建设,新增年处理锂精矿200余万吨采选分离能力。
全域推进新质生产力同新质战斗力高效融合、双向拉动,畅通军转民、民参军双向通道,强化需求对接落实,挖掘民口优势力量,培育壮大各类参与主体,建强用好企业库、项目库、需求库、成果库,提升关键技术和产品供给能力,助力巩固提高一体化国家战略体系和能力。提升国防科技工业自主创新能力和水平,建强军民协同创新平台,加速转化有产业前景和市场价值的国防科技成果。培育壮大军工优势产业集群,提升区域国防科技工业先进制造能力。强化资源要素统筹和政策制度衔接,服务保障重大项目实施。
第三篇 强化产业建圈强链集群发展 构建富有四川特色和优势的现代化产业体系
坚持把发展经济的着力点放在实体经济上,更好统筹产业发展质量、规模和效益,加快推动产业迈向中高端,构建服务国家全局、体现四川特色的现代化产业体系。
突出新型工业化主导作用,坚持全面推进传统产业转型升级、积极发展新兴产业、超前布局未来产业并举,纵深推进制造业智能化、绿色化、融合化发展,夯实实体经济根基。
深入实施六大优势产业提质倍增行动,分业施策推动重点产业领域优化结构、提质升级。充分利用人工智能、大数据、云计算、工业互联网等新技术,促进电子信息、装备制造、先进材料等产业提质增效。引导食品饮料、轻工纺织等行业以品种、质量、效率、绿色、安全为发展重点,扩大适应需求的新型消费供给。推动酿酒、丝绸等历史经典产业高质量发展。促进冶金、石化、建材等行业实施节能降碳技术改造,加强新技术、新工艺、新设备转化应用,提升产品质量和附加值。加快医学、医疗、医药融合发展,打造一流生物医药创新服务体系,大力发展医药健康产业。推动建筑业高质量发展。
电子信息。重点发展集成电路、智能终端、软件和信息服务、先进计算和存储、新型显示、通信和量子科技、智能传感器等领域。
装备制造。重点发展航空航天装备、高端能源装备、智能网联新能源汽车、轨道交通装备、工业母机等领域。
食品轻纺。重点发展优质白酒、主食加工、预制食品及调味品、果蔬、茶及饮料加工、纺织鞋服、智能家居和竹产业等领域。
能源化工。重点发展天然气(页岩气)化工、清洁能源、石油化工、基础材料化工、节能环保、精细化工、磷硫化工等领域。
先进材料。重点发展钒钛、稀土、高分子复合材料、电子材料、无机非金属材料、锂电材料、有色金属材料、化工新材料等领域。
医药健康。重点发展生物医药、现代中药、高端化学药、高性能医疗器械等领域。
深入实施先进制造业集群发展行动,推动成渝地区电子信息、成德高端能源装备、成都市软件和信息服务、成德绵自凉航空航天、成渝地区生物医药等国家级先进制造业集群向世界级迈进,提升一批省级产业集群能级。培育更多国家级中小企业特色产业集群。健全优质企业梯度培育体系,推动企业提升自主创新力、资源整合力和品牌影响力,加快培育产业主导力强的链主企业,接续培育一批专精特新“小巨人”企业、制造业单项冠军企业,促进大中小企业融通创新、协同发展。实施制造业卓越质量工程,强化质量基础设施集成服务,积极主导和参与先进标准制修订,加强天府质量奖、天府名品等质量品牌培育,建设质量强省。
深化开发区管理制度改革,推动开发区提质增效,协同推进体制机制创新和科技创新,提高产业集中度和要素集约度。加强开发区全生命周期管理,接续推进整合优化提升,有序实施滚动开发。推动高新区以发展高科技、实现产业化为主线,布局培育产业新赛道。开展特色园区梯度培育,推进开发区特色化专业化发展。提升孵化转化、中试验证、检验检测、转型促进、品牌运营等产业基础设施水平。稳妥有序推进化工园区建设与管理,促进化工园区强基提质。深入开展园区“亩均论英雄”评价,有效盘活低效用地和闲置空间,促进园区有机更新。
聚焦战略必争领域和未来产业方向选准重点赛道,强化多技术融合、多主体参与、多场景应用,着力构建创新策源、转化孵化、应用牵引、生态营造的产业培育链条,加速推动新兴产业集聚成势、未来产业创新突破。
实施产业创新工程,推进产业新赛道争先竞速发展,着力打造一批成长潜力大、技术含量高、渗透领域广的新兴支柱产业。做强生物医药、轨道交通装备、节能环保等国家战略性新兴产业集群,壮大新型显示、集成电路、清洁能源装备等省级战略性新兴产业集群。加快建设西部商业航天港、航空动力科创区,推进航空航天强省建设。加强产业基础能力建设,布局建设新兴产业公共服务平台,积极打造高水平产业载体。
集成电路。壮大集成电路设计规模,加快释放成熟制程产能,增强先进封装能力,有序发展化合物半导体,推动关键装备、材料和零部件等配套能力提升,构建形成各有侧重、协作配套、特色鲜明的产业发展格局。
新型显示。支持AMOLED、Micro-LED、激光显示等重点领域持续壮大,加快全息显示、彩色电子纸等产业化,提升显示用玻璃、偏光片、关键设备等配套能力,推动材料与设备、面板制造与模组组装、终端应用等全产业链规模提升。
生物医药。以血液制品、新型疫苗、抗体药物、细胞和基因治疗等为主攻方向,重点打造人血白蛋白、静注人免疫球蛋白等拳头制品,支持开发抗病毒、抗肿瘤和治疗自身免疫疾病及罕见病等新型疫苗,鼓励研发新一代抗体药物和核酸药物,发展免疫细胞、干细胞治疗和基因治疗,支持创新药临床应用,加快打造生物医药创新策源高地。
核医疗。推动关键医用同位素规模化生产,开展原创性放射性药物研发,加快闪光放射治疗装备临床验证和高端影像装备国产化,提升多种肿瘤精准靶向诊疗一体化服务能力,着力构建贯通医用同位素、放射性药物、核医疗装备、临床应用的全产业链集群。
商业航天。推进“星箭发用”一体化发展,加快形成低成本模块化卫星制造和大推力可重复使用火箭制造能力,论证推进电磁发射创新技术转化应用。推进星座计划建设,拓展卫星互联网商业应用场景。
新型航空。大力发展航空发动机、新一代防务整机等,开展发动机试验验证,集聚发展航空材料、机体部件等细分赛道,推动航空动力、航电装备、机体部件等重点领域加快突破。支持更多企业进入供应体系,提升国产大飞机本地配套能力。
低空经济。加快推进无人机、通航飞机、电动垂直起降航空器、低空运行管理、低空安防等领域发展,全面提升航电系统、飞控系统、低空动力等配套能力,有序释放低空空域资源,健全低空安全监管体系,持续完善低空基础设施,积极拓展生产作业、公共治理、低空运输、低空消费等场景。
新型储能。并行推动多技术路线创新,加快锂电储能性能进阶,加速钠电研发与全钒液流电池规模化落地,开展高安全固态电池研发。聚焦新能源消纳利用和保供需求,科学引导储能项目在电源侧、电网侧、用户侧各环节的配置,全面提升储能系统的集成效能与可靠性。
激光装备。聚焦材料部件、激光系统、激光整机等环节,一体推动光纤激光器、激光晶体等产品推广和气体激光器、固体激光器等产品研发,加快发展伺服电机、机械臂、控制软件等激光装备控制系统,推动激光退火装备、动力电池激光切割装备等迭代升级及规模化应用,打造特色激光装备产业集群。
增材制造。围绕高性能材料供给、重点装备研制、增材制造应用,加快发展高性能金属粉末和尼龙树脂、陶瓷等非金属材料,推动3D打印设备验证优化和零部件配套能力提升,强化增材制造在航空航天、医疗健康等重点领域应用。
生物农业。实施种业振兴工程,加快培育绿色高产高效新种质,融合前沿技术推动智能育种。培育发展生物农资,针对性开发精准多靶标生物农药和固氮菌肥、解磷菌肥等功能性生物肥料,发展酶制剂、微生物制剂等生物饲料,推动多肽疫苗、益生菌制剂等生物兽药产业化。开发植物基发酵食品、生物基肉制品、浮萍/微藻及功能性脂肪酸等高附加值新食品。
聚焦第六代移动通信(6G)、量子科技、元宇宙、前沿生物、脑科学与脑机接口、氢能和可控核聚变、超高速轨道交通、深地科学等未来产业领域,加快突破前沿关键核心技术,建设一批未来产业孵化器和特色园区,提升新技术熟化、转移和工程化放大能力,畅通创新策源和转化应用链条。建立未来产业投入增长和风险分担机制,完善容错纠错机制和弹性包容监管服务体系,鼓励政府产业投资、社会资本等加大投入。推动新型研发组织模式创新,开展多元技术路线探索、未来产业先行先试。
第六代移动通信(6G)。积极参与6G标准制定,推动技术标准向国际标准转化。开展太赫兹通信、智能超表面、天地一体化等技术攻关,推动建设6G试验网和测试验证平台。强化场景需求验证和终端创新,构建可持续商业模式和广覆盖应用生态。
量子科技。加快量子通信实用化产业化进程,开展核心器件研发、量子保密通信设备等迭代升级,推动建设量子城域网。加快量子计算重点突破,推动测控系统等元器件产业化,支持量子计算机原理样机等软件算法研发,加快量子精密测量应用探索,推动向能源勘探、计时导航、医疗诊断等场景落地。
元宇宙。加快硬件、软件、数字内容等协同,促进元宇宙与实体经济融合。强化硬件支撑,推动增强现实眼镜、全身传感器、力反馈设备等产品革新,推动光学器件、虚拟现实显示屏等规模化量产。强化软件推广,加快渲染呈现、建模工具、3D引擎等应用。强化数字内容供给,丰富动画、游戏、新闻、音乐等内容。
前沿生物。聚焦基因工程、异种器官、合成生物、生物能源和环境、生物智造装备等主攻方向,加强新型基因编辑、细胞分化与去分化调控、新靶点发现、核心菌种创制、一碳化合物高效生物转化、工业酶与生物催化等前沿基础研究,有序推动基于无指定病原体级器官供体猪的类器官和异种器官移植探索,打造基于基因改造的特色产品。
脑科学与脑机接口。围绕原创技术突破、标志性产品研制、临床应用和场景打造,开展神经信号采集与处理、脑状态评估与调控等技术攻关,突破脑机接口产品、手术机器人、康复机器人等高端装备产品,打造医疗健康核心场景,推进重点产品在工业制造、应急安全、公共服务等行业融合。
氢能和可控核聚变。着力攻克电解水、光解水及副产氢等关键技术装备,开展固态、深冷高压、低温液态、有机液体等储运装备研制,推动氢燃料电池、氢能重卡、氢能轨道交通等产品研发。深入实施核聚变加速突破行动,加快建设聚变堆涉核关键技术综合研发平台等重大项目,开展氘氚燃烧、聚变材料等研制,推动磁约束、惯性约束核聚变技术双线突破。
超高速轨道交通。围绕磁悬浮列车、轨道系统、真空管道系统等重点环节,推动建设真空管道磁悬浮列车试验线,开展磁悬浮列车车体、超导磁体、大功率永磁直线同步电机、永磁涡流制动系统等研制,加快超高速轨道交通创新成果系统集成与产业化,提升整车系统和核心装备研发生产能力。
深地科学。开展暗物质前沿科学研究,开发超极限灵敏度探测装备。开展地震预警攻关,开发三维激光雷达、高灵敏度物联网传感器等产品。支持开发地质灾害防治高精度数据产品,拓展地震监测与应急救援等应用场景。
强化整机引领带动,促进终端整机和产业链上下游、左右岸一体化发展。加大首台(套)、首批次、首版次产品创新发展和规模化应用,打造若干标志性产品。积极支持新技术推广和新产品应用,加速促进技术迭代升级。依托重点实验室、重大科技专项等加快试验验证设施建设,探索颠覆式产品、新服务体系和可行商业模式创新。加快推动场景试验向商业化落地演进,加速催生新场景新产业。
以服务实体经济、服务美好生活为导向,构建现代服务业体系,实施服务业扩能提质行动,全方位推动服务业“智改数转”,促进生产性服务业和生活性服务业协调发展,加快建设服务经济强省。
实施生产性服务业育新强链工程,将生产性服务业深度嵌入制造业全生命周期各环节,延伸产业链、重塑供应链、提升价值链,构建先进制造业与现代服务业融合发展的新型产业生态。培育壮大科技服务、检验检测、人力资源、节能环保、专业服务、数据信息、批发贸易等生产性服务业,促进技术创新、业态创新、模式创新。实施现代金融、现代物流、平台经济等支撑性服务业提质扩容工程。加快发展服务型制造,促进“产品+服务”“服务+制造”融合创新,打造一批服务型制造典型应用场景,在开发区、高新区分批次开展共享制造、融合应用场景创建。
实施生活性服务业转型升级行动,围绕全人群、全方位、全生命周期生活服务新需求,以业态融合、场景培育为重点,全面拓展生活性服务业市场。坚持服务民生导向,分类推进基本公共服务、普惠生活服务、品质生活服务,形成多层次的生活性服务供给体系。深入挖掘智能穿戴、出行服务、演艺赛事、养老育幼、医疗康养、居住服务、川派餐饮等行业发展潜能,培育发展新业态、新模式、新场景。培育生活性服务业“领跑者”企业,支持企业“上限、升规、提质”,鼓励通过兼并重组等方式向规模化、品牌化发展。
提高现代服务业与先进制造业、现代农业融合发展水平,深化国家级先进制造业与现代服务业融合发展试点,推动餐饮、零售、科技、信息、文化、旅游、健康、养老等服务业内部融合。加快服务业标准化品牌化,开展服务业标准化建设,创建一批中华老字号、四川老字号等,持续实施中国品牌日四川系列活动。深化服务业开放合作,推进成都服务业扩大开放综合试点,支持四川服务“走出去”,分类放宽重点领域准入限制。
服务业“智改数转”。在生产性服务领域打造一批数智化标杆平台,在生活性服务领域打造一批可复制的智慧场景。
“升规稳规”万企培育。分层培育服务业龙头企业、单项“冠军”、上限升规企业等,规模以上服务业企业达1.5万家。
应用场景创新。打造高能级服务业集聚区(培育区)30个,支持80个“蜀里安逸”消费新场景建设。
品牌价值提升。持续擦亮“四川服务”品牌,在金融、物流、商务服务和餐饮、文旅、体育、家政、养老等领域创建一批高价值服务品牌。
坚持产量产能、生产生态、增产增收一起抓,统筹发展科技农业、绿色农业、质量农业、品牌农业,提升农业综合生产能力和质量效益,构建多元化食物供给体系,加快建设农业强省。
深入实施“藏粮于地、藏粮于技”战略,开展新一轮粮食产能提升行动,深化“天府粮仓·百县千片”建设,力争粮食产量达750亿斤以上。强化耕地保护和质量提升,筑牢“天府粮仓”良田基础,推进农田水利、高标准农田建设,构建多方参与、多元投入的规划建设管护机制。推进川种振兴,加强种业创新和种源关键核心技术攻关,培育在国内具有影响力的龙头企业。深入推进“天府良机”行动,全力推进高端智能、丘陵山区适用农机装备研发应用,提高农作物耕种收机械化水平。加强种植养殖技术创新,健全农技推广服务体系,推动设施农业、智慧农业发展,促进良田良种良机良法集成增效。
高标准农田建设。以粮食产能提升重点县、整区域推进市县为重点,新建高标准农田900万亩、改造提升650万亩。新(改)建农村机电提灌站3000座。
川种振兴。建设一批国省级种质资源库(圃)、国省级畜禽保种场(区)及省级畜禽基因库。培育推广一批突破性新品种。建设一批国省级畜禽核心育种场。
机械化水平提升。开展丘陵山区农机装备创新攻关,研制和熟化一批智能化、新能源农机装备。建设一批农机装备中试熟化试验场、区域农机社会化服务中心。
粮油单产提升。提升粮油千亩高产展示片1000个,新增重大品种推广面积300万亩,建设“吨粮田”1000万亩。
畜禽规模化养殖。建成一批现代化生猪养殖场、牛羊标准化养殖场,建设现代化家禽养殖场,改造一批猪牛羊禽老旧养殖场。
粮食仓储和农资保供。建设省本级粮食储备仓储设施62.5万吨、油罐7.7万吨,在成都都市圈新建一批粮食仓储物流设施。健全农资网络服务体系,建设国家农资(储备)中心库1个、省域库6个,推动建设一批县域农资配送中心、改造提升一批规范化农资经营服务网点。
树立大农业观、大食物观,推进粮经饲统筹、农林牧渔并举,优化种植业生产布局,因地制宜发展林果业,拓展饲草料生产空间,促进现代畜牧渔业高质量发展,保障“菜篮子”产品有效供给。推动农业生产供应链、精深加工链、品牌价值链同构,引进培育高能级农业产业化主体,促进农产品精深加工业强链补链延链,推动优质农产品标准化生产,提升“川字号”农产品、区域公用品牌综合效益。实施“天府粮仓·千园建设”行动,发展壮大优势特色产业集群,加快建设农业高新技术产业园区,提升现代农业产业园区、农业产业强镇产业承载能力。落实农产品质量安全全过程监管制度,推广绿色生产技术,发展生态循环农业,加强农业面源污染综合防治。
千亿产业建圈强链工程。培育畜牧万亿级、粮油五千亿级以及蔬菜、水果、茶叶、林竹、蚕桑、水产、调味品、食药同源等千亿级优势特色农业产业链,实施一批优势特色农业产业培育项目。
农产品加工业提升工程。推动一批新型经营主体实施产地初加工建设项目,支持一批农业产业化重点龙头企业实施农产品精深加工能力提升项目。
现代农业园区发展工程。新建一批国家现代农业产业园区,新建(晋级)一批省星级现代农业园区,补短提升一批省五星级园区。
农产品品牌建设工程。打造十大“天府粮仓”产业旗舰品牌,培育品牌精品300个。
推进农业适度规模经营,发展家庭农场、农民合作社等新型农业经营主体,推动小农户通过联户经营、联耕联种等方式提升家庭经营集约化水平,健全各类经营主体联农带农利益联结机制,探索新型农业经营主体扶持政策同农户增收挂钩有机衔接机制。巩固提升农村集体产权制度改革成果,深化集体林地所有权、承包权、经营权分置改革,发展新型农村集体经济,健全农村集体资金、资产、资源监管长效机制。深化供销合作社综合改革,持续打造服务农民生产生活和现代农业发展的综合平台。构建便捷高效的农业社会化服务体系,完善农业社会化服务标准,创新服务模式、拓展服务领域。
聚焦打通产业链堵点、优化产业生态,整合资源强化保障,推动产业上下游、左右岸协同配套,推进“主要承载地+协同发展地”“链主企业+链属企业”协同发展,加快产业集链成群、集群成势。
针对重点产业链精准绘制产业图谱,“一链一图”梳理产业链锻长板、补短板、建新板重点任务,找准细分赛道和主攻方向,精准筛选具有相对优势、存在拓展空间、亟待重点突破的关键子链。细化产业招商图谱、目标企业名录、在谈项目清单,针对性促进一批链主型企业项目落地,沿链引进一批上下游企业。围绕产业链和产业生态谋划形成一批储备项目,通过洽谈招引、转化落地、育优做强、纾困解难,推动产业链重大项目投建运营。
有序落实区域间产业合作利益分享机制,推动产业主要承载地和协同发展地共建共享、错位发展。推进主要承载地发挥在产业规模、标志性产品、创新能力、企业主体等方面优势,推动产业链链主企业建立共同开展产业研究机制,辐射带动协同发展地共建产业生态。支持协同发展地积极参与产业建链补链延链,推进产业链关键配套、关键环节和应用场景建设。
建立完善链主企业和链属企业、科研机构、行业平台、园区建设、应用场景、政策争取等清单。促进创新链产业链资金链人才链深度融合,落实财税、金融、人才等政策支持,强化中试熟化、成果交易、检验检测等平台支撑,加大重点产业链项目与基金对接力度,支持政府投资引导基金、国资国企基金、市场化基金围绕重点产业链领域布局,推动企业“上规、上榜、上市、上云”。建立适应新业态发展的高效便捷准入机制,探索“沙盒监管”、触发式监管等创新监管方式。完善重点产业链工作推进机制和发展评价指标体系,开展主要承载地和协同发展地绩效评估,营造产业建圈强链良好生态。
统筹教育强省、科技强省、人才强省建设,主动服务国家高水平科技自立自强,充分发挥科技的战略先导地位和根本支撑作用,推动科技创新和产业创新深度融合,不断催生新质生产力。
积极对接国家战略科技力量和资源,优化创新资源布局,提升科技创新组织化协同化程度,加快完善分工明确、优势互补、协同联动的科技创新体系。
强化成都创新枢纽和创新策源功能,做强成渝(兴隆湖)综合性科学中心、西部(成都)科学城等核心载体,推进成都国家自主创新示范区建设。提升中国(绵阳)科技城战略保障能力,完善国防科研院所服务保障机制,打造国防军工科研生产重要基地。布局建设区域特色创新高地,推动德阳加快建设高端装备科技城、宜宾打造新一代固态电池技术创新高地、泸州打造川渝毗邻地区(泸永江)科技成果转化先行区、南充联动达州打造川东北协同创新中心。推动市(州)探索“总部+基地”“研发+制造”等新型协作模式,加快打造天府大道科创大走廊,促进区域联动开展技术研发和成果转化。
完善国家级创新平台分类支持政策,打造战略科技力量重要承载地。央地联动建设运行国家实验室,培育新建一批全国重点实验室,鼓励国家技术创新中心、新兴产业创新中心、制造业创新中心、国防科技工业创新中心牵头开展产学研协同攻关,推动更多国家级创新平台落地建设。体系化推进国省重大科技基础设施建设,支持有潜力的实验设施改造升级为重大科技基础设施,打造先进核能、空气动力、深地科学、天文观测、生物医药、光电技术等重大科技基础设施集群,持续产出一批重大原创性成果。推动天府实验室提质增效,促进省级科技创新平台规范化建设运行,面向重点产业链和前沿领域新建一批省级创新平台。建设科学数据中心,强化各类创新平台开放共享,提升重大科研基础设施和大型科研仪器利用效率。
完善创新型企业梯度培育体系和支持政策,促进各类创新要素向企业集聚。推动初创企业快速成长,加快中试成果产业化孵化,提升科技企业孵化器、大学科技园、星创天地等孵化载体专业化运营水平,联动培育一批科技型中小企业。提升企业科技创新能力,加快培育一批高新技术企业、瞪羚企业、独角兽企业,建设创新型国有企业,推动链主企业和科技领军企业组建创新联合体,每万家规模以上企业法人中高新技术企业数达900家以上。鼓励有实力的企业牵头承担重大科技攻关任务。落实研发费用加计扣除等政策,探索建立企业研发准备金制度,提升重点领域规模以上工业企业研发投入水平。
实施军民科技协同创新提质赋能行动,加强科研机构和军工企业联动,推动军工院所、企业建设平急两用科研载体,支持民口创新主体参与国防科技重大项目。高质量运行先进技术成果西部转化中心、绵阳科技城国家军民两用技术交易中心等平台,军民协同加强前沿交叉研究和关键核心技术攻关,推进军工科技成果二次开发和军民科技成果双向转化。支持建设无人智能科创谷、光子科创城、聚变科创城、网络空间产业园等高能级产业创新平台,建强国防科技工业创新示范基地。深化中央在川大院大所联系服务,加强省院(校)科技合作。鼓励和规范发展新型研发机构。
基础研究平台。在钒钛资源高质化利用、电子信息、生物医药、绿色化学、生态农业等领域争创全国重点实验室,在量子科技、新一代移动通信技术、前沿生物、文物保护等领域建设一批省重点实验室,布局建设省国防科技重点实验室。
技术创新平台。加快建设国家雅下水电技术创新中心,推动建设人工智能、生物医药、钒钛稀土新材料、低空安防、核医疗装备、航空航天等领域技术(新兴产业、制造业、国防科技工业)创新中心。
成果转化与产业化平台。推进在川国家工程(技术)研究中心优化重组为国家产业技术工程化中心,布局建设省级产业技术工程化中心、专业技术研发中心、数字化转型促进中心。加快国家和省级大学科技园优化重塑,加快构建制造业中试平台体系。积极创建现代农业、医药健康等领域“一带一路”联合实验室。
条件保障平台。加快建设中国地震科学实验场、电磁驱动聚变等国家重大科技基础设施,提升极深地下极低辐射本底前沿物理实验设施、大型低速风洞等设施开放共享水平和运行效率。加快建设磁浮飞行风洞、准环对称仿星器等省重大科技基础设施,面向电子信息、航空航天、核技术应用等产业发展需求,布局建设一批省重大科技基础设施。在高原电力气象、山地生态等领域创建国家野外观测研究站。聚焦人工智能、医药健康、农业等领域建设科技资源共享服务平台。
特色创新平台。加快打造稻城世界级天文科学观测中心,建设大型超高能伽马源立体跟踪装置、2.5米大视场高分辨率太阳望远镜,统筹建设光学天文观测基地,集聚建设空间天气太阳观测设施、60厘米太阳高对比度成像自适应望远镜等装置。
坚持面向世界科技前沿、面向经济主战场、面向国家重大需求、面向人民生命健康,强化有组织的科研,加速产出重大标志性成果,提升基础研究和原始创新能力。
加强基础研究战略性、前瞻性、体系化布局,统筹推进目标导向和自由探索的基础研究。加快形成基础研究多元化投入格局,提高基础研究投入比重,加大长期稳定支持力度。深入实施基础研究十年行动计划,布局建设基础学科研究中心、基础研究(前沿技术)特区,做优国家自然科学基金区域创新发展联合基金(四川),完善省自然科学基金资助体系。加强新兴领域、交叉融合和跨学科基础研究,加速突破一批基础理论和底层技术方法,产出一批“从0到1”原创性研究成果。
强化前沿技术前瞻布局,加强毫米波与太赫兹、量子科技、前沿半导体、细胞与基因治疗、合成生物、异种移植、脑机接口与类脑机器人、可控核聚变、深地深空等前沿技术和颠覆性技术研发。创新非共识项目筛选和资助机制,遴选实施一批周期长、风险大、难度高的重大科技任务,强化技术需求、攻关突破、应用示范全链条设计,加快新技术先发应用。推行“揭榜挂帅”“赛马制”等攻关机制,通过设立联合专项等方式构建多元化科技投入机制。
聚焦重点产业发展和民生改善技术需求,优化重点领域科研布局,加强“从1到10”科技攻关。围绕人工智能、先进材料、航空装备、低空智能、光电技术、新型储能、核医疗等领域,布局实施一批重大科技专项,采取超常规措施,一体推进技术研发、成果转化、标准研制、产业培育,加快攻关成果应用和产品迭代升级。强化重点产业链科技攻关,全链条推动集成电路、工业母机、基础软件、生物制造、绿色氢能等领域关键核心技术加快突破。加强保障战略安全的技术研发,提升粮食安全、战略性矿产资源勘探开发利用、生态环境保护修复、重大工程建设、地理信息安全等领域科技支撑能力。推进卫生健康、城市建设、应急安全等领域技术创新,提高民生科技供给水平。
前沿科技。加强第六代移动通信(6G)、量子科技、太赫兹、前沿半导体、生命科学、类脑智能、深空深地、未来交通、先进核能与核技术应用、激光技术等前沿领域科技攻关布局。
战略科技。加强先进制造、网络信息安全、现代农业、战略性矿产资源勘探开发利用、碳达峰碳中和、重大战略工程保障等领域关键核心技术攻关。
产业技术。加强人工智能、集成电路与新型显示、航空航天、低空经济、智能网联与新能源汽车、生物医药与生物制造、原子级制造、先进材料、清洁能源、绿色化工、农副产品精深加工、现代服务业等领域技术突破。
民生科技。聚焦卫生健康、社会治理、交通运输、城市建设等重大技术需求,加强重大常见多发疾病防治、智慧交通管理、城市更新与品质提升、数字政务服务、多灾种监测预警与风险防控等技术研发。
实施科技成果转化专项行动计划,有组织、成体系、全链条推动科技成果转化,促进更多科技成果变成产品、形成产业。
全面推进产业技术研究转化新型模式,链接省内外高校院所、科技企业、创新平台、创投基金等创新资源,协同推进重大科技成果转移转化。健全科技创新服务体系,优化“线上科创通+线下科创岛”服务模式,提升四川省科创通平台市场化服务能力,推动成都科创生态岛建设科技服务业核心集聚区。深入实施“双向揭榜挂帅”“校(院、所)企双进·找矿挖宝”,加强科技成果挖掘发现,布局“从10到100”重大科技成果转化项目。建好国家统一技术交易服务平台区域节点,推动全国高校区域技术转移转化中心加快落地。培育壮大技术经理人队伍。
实施中试研发平台建在产业链上专项行动,围绕优势产业和重点产业链发展需求,分级分类布局建设一批概念验证中心、中试熟化平台,在产业园区和科研单位集聚区域打造一批中试研发基地,探索“中试+产业”发展模式。深化中试研发“1+N”模式,遴选实施一批重大概念验证和中试熟化项目。支持成都打造西部中试中心,推动相关市(州)协同培育中试生态。成立省中试平台服务联盟,完善中试工程技术人员职称评聘体系。
加快场景培育和开放,建设新场景推广应用中心,打造一批综合性重大场景、行业领域集成式场景、高价值小切口场景,扩大生产场景、工作场景、生活场景供给。常态化发布场景机会清单、场景能力清单、场景应用案例清单,推动新场景大规模应用。推广“科技+文旅”“工业+医养”等跨界融合场景,打造和开放“首发首试”特色场景,探索颠覆式产品创新和场景应用推广。
完善鼓励长期资金愿投敢投的政策措施,用好各类基金并提供募集资金、项目投资、投后管理、退出变现全生命周期融资服务。推广企业“创新积分制”,推动科技金融“股贷债保”联动赋能科技型企业增信。引导更多符合条件的科技型企业、股权投资机构和金融机构发行科技创新债券。实施科技创新专项担保计划,优化“天府科创贷”,强化科技保险服务创新。支持成都、绵阳开展科创金融改革创新,推进知识产权金融生态综合试点。
技术发现。省级与地方、企业共建企业联合中心、市(州)联动站,建立线上线下相结合的成果征集机制和科技成果服务专员制度,将高水平技术成果和高价值发明专利纳入产业技术成果储备库。
评估论证。完善科技成果市场化评价机制,发挥国家技术转移西南中心、先进技术成果西部转化中心等作用,对入库成果开展技术先进性、成熟度、产业匹配度等综合评估论证。
接续攻关。对可即时落地产业化的成果,予以专项支持。对有应用价值、前景较好但需进一步研发的成果,给予资金、人才、平台等资源匹配,持续开展科技攻关,支持其及时转化。
中试验证。聚焦重点产业建圈强链,建设概念验证中心和中试平台。以中试平台“1+N”模式为牵引,每年实施一批重大概念验证和中试熟化项目。
企业孵化。建设高水平科技型企业孵化载体,推动科研仪器设备开放共享,孵化培育科技型中小企业达3万家以上。
质量技术服务。聚焦重点产业链完善检验检测机构布局,筹建一批特色优势产业计量测试中心,推动“四川造”产品认证国际互联,升级“川质通”一站式服务平台。
以产业升级为导向,以科技创新为引领,以人才教育为支撑,以深化改革为动力,健全一体推进的协调机制,强化规划衔接、政策协同、资源统筹、评价联动,促进科技自主创新和人才自主培养良性互动。
围绕传统产业高端化和前沿技术产业化落地,加强科技攻关主动设计和系统布局,及时将科技成果应用到产业和产业链上。围绕优势产业强化有组织科研攻关,根据产业图谱、标志性产品图谱迭代升级创新图谱。常态化梳理发布产业创新所需的科技攻关难题。突出面向产业、服务企业导向,坚持企业“自下而上”出题和政府“自上而下”组织相结合,加强前瞻性、引领性科技重大项目储备。完善重大科技任务组织实施机制,逐步提高企业承担省级技术攻关和成果转化项目的比例。
深入实施“双一流”建设贡嘎计划和高等教育“登峰计划”,调整优化高校学科专业设置,推动高校围绕科技创新和产业需求,布局一批急需紧缺和新兴学科专业,深化新工科建设。加强未来技术学院、现代产业学院、专业特色学院建设,支持高校、科研院所、企业联合培养产业人才。完善校院企地合作机制,打造市域产教联合体、行业产教融合共同体和开放型区域产教融合实践中心。提升高等职业教育办学水平,发挥企业重要办学主体作用,培养具有创新能力的后备产业工人和高技能人才。支持高校建设国家卓越工程师学院,深化工程硕博士产教融合培养改革。探索建设新型研究型大学。
深入实施“天府峨眉计划”、“天府青城计划”、省学术和技术带头人培养工程,推进战略科学家后备人选培养专项、重点领域人才专项。深化省级人才计划前置改革和自主评审,完善顶尖人才寻荐机制和人才引进快速响应机制,适时新增布局重点产业人才专项。优化实施科技英才领航、青年科技人才“萃青”工程,遴选支持一批科技领军人才、青年科技人才和创新团队。实施海外智力集聚计划,推进外国人才服务保障综合配套改革试点。完善技能人才培养、使用、评价和激励制度,培养更多高素质技术技能人才、能工巧匠、大国工匠。推行技术总师、产业导师等灵活用才方式,畅通高校、科研院所、企业人才交流渠道。
开展教育科技人才一体发展综合改革,建立教育科技人才一体协调推进机制。深化科技体制改革,完善重大科技任务组织协调、财政科技经费分配使用等制度机制,落实职务科技成果赋权和资产单列管理制度,扩大财政科研项目经费“包干制”范围,进一步扩大高校、科研院所和企业科研自主权。推进人才评价与科技评价、产业发展衔接贯通,深化高等学校、科研院所薪酬制度改革,完善科技奖励、收入分配等激励机制。加快构建以创新能力、质量、实效、贡献为导向的人才评价体系,进一步下放重大人才项目评审权,深入推进职称评审改革。完善鼓励科研人员离岗创业或兼职创业政策措施,健全青年人才就业创业政策体系,支持青年科技人才创新创业。加强科技法治、伦理、诚信、安全建设,完善科普工作和科学素质建设体系,培育创新文化,弘扬科学家精神,营造良好开放创新生态。
学科专业和特色学院建设工程。设置人工智能、航空航天、先进装备、生物制造、新能源新材料等应用学科专业,布局量子科技、卫星互联网、生物新材料、高性能复合材料等新兴学科专业,建成一批国家级一流专业。布局建设人工智能、先进新材料、城市轨道交通、核医药等一批现代产业学院,建设一批专业特色学院。
产教融合发展工程。探索打造国省级产教联合体15个,建设一批行业产教融合共同体。建成一批特色鲜明、专业优势突出的技工院校,打造一批支撑我省重点产业发展的高水平专业。
产业创新人才集聚培养工程。实施战略科学家后备人选培养专项、“天府峨眉计划”、“天府青城计划”、省学术和技术带头人培养工程,推进基础研究领衔科学家专项、“顶尖科技人才”专项、优秀青年科技人才“顶青”专项,实施卓越工程师和省级工程硕博士校企联合培养项目,每年引育、遴选、支持一批高层次人才。
抢抓以人工智能为代表的新一轮科技革命和产业变革历史机遇,全面激活数据要素,统筹推进数字经济、数字政府、数字社会建设,用数智为经济赋能、为发展提质、为治理增效,加快建设网络强省、数字四川。
坚持创新驱动与应用牵引并重、规模发展和安全可信并举,构建人工智能产业生态体系,抢占人工智能产业应用制高点,加快建成具有全国影响力的人工智能创新策源地和应用先导区。
加强人工智能科技攻关,聚焦先进算力、类脑智能、具身智能、智能机器人、低空智能、行业垂直大模型等方向,推动通用大模型和行业专用模型协同创新,加快突破异构算力混训、神经解码、空天地一体化感知等领域基础理论和关键核心技术。实施标志性产品培育工程,推出一批高品质机器人、智能可穿戴设备、大模型一体机等人工智能产品。加快天府人工智能创新发展,搭建工业智能体平台,建设机器人社区、智能网联汽车封闭测试区,推动新产品在真实环境中验证优化和迭代升级。
提升成都国家新一代人工智能创新发展试验区和应用先导区发展能级,提高细分领域核心竞争力。推动国家人工智能行业应用中试基地建设。加快建设大模型训练场、具身智能机器人训练场,探索建设人工智能其他细分领域专项训练场。统筹推进算力设施建设、模型算法发展和高质量数据资源供给,围绕重点行业、特色优势领域,建设行业高质量数据集和人工智能语料库,积极融入国家数据资源体系。实施人工智能赋能新型工业化行动,推动新型智能终端创新发展,梯度培育智能工厂,打造未来工厂。打造一批创新型产业集群,培育一批细分赛道骨干链主企业。
以人工智能引领科研范式变革,加强人工智能同产业发展、文化建设、民生保障、社会治理相结合,围绕先进制造、服务业、农业、文旅、教育、医疗等重点领域,加强技术创新、场景开放和生态培育,打造一批具有代表性的行业应用场景。遴选基础扎实、特色鲜明的县(市、区)布局建设省级人工智能标杆应用场景,构建“场景开放—技术验证—成果转化—产业集聚”闭环生态。安全稳妥有序推进人工智能大模型在政务领域应用。
重大科技攻关工程。突破低空智能、具身智能、垂直大模型、脑机接口、空间智能、智慧医疗等领域“卡脖子”技术,研发具有全国影响力的行业垂直大模型10个以上,产出智能机器人、机器狗、低空智能产品等一批重大创新产品并广泛应用。
全产业链发展工程。建设清洁能源、医疗医药、工业制造、应急管理等优势特色领域数据集和语料库,发展壮大基础硬件、智能终端、AI应用等优势细分赛道,建设人工智能开源社区,提升大模型、机器人训练场等公共平台能级,培育壮大一批具有全国竞争力的领军企业。
赋能千行百业工程。建立覆盖全省的常态化场景需求和产品供给收集机制,打造一批标杆应用场景,推动人工智能在科学研究、制造、服务业、农业、商贸、文化旅游、就业、教育、医疗、养老、交通运输、应急管理、地质矿产、政务服务、城乡治理、公共安全、国际合作等领域应用,新一代智能终端、智能体等应用普及率达到90%。
健康发展促进工程。开展人工智能可能引发的行业迭代、行业消失等问题潜在风险研究,制定人工智能关键技术、基础软硬件平台等方面标准,加快省级层面人工智能立法。深化人工智能伦理问题研究,开展伦理和常识普及,加强科研伦理审查和监管。
构建促进数字经济发展的体制机制,加快数字技术和实体经济深度融合,发展以数据为关键要素的数字经济,建设数字经济创新发展先行省。
开展数据资源统计调查,建立全省公共数据资源管理体系,加快推动公共数据登记管理、授权运营,完善收益分配机制和配套制度规范,推进公共数据与企业数据融合应用。落实数据产权结构性分置制度,加强高质量数据供给,完善数据标准体系和质量管理体系,细化数据产权登记、流通交易、权益保护、收益分配等方面制度规则,支持多元数据流通交易方式发展,大力推进企业数据、行业数据开发开放,积极融入全国一体化数据市场,建设数据交易中心(平台)。深入实施“数据要素×”行动,建立政企合作、社会参与、多方协同的数据融合创新应用机制,促进数据多场景应用。建立数据安全制度规范,加强重点行业领域数据安全风险监测、分析和处置能力建设。
聚焦智能设备、新型软件、产业互联网等核心产业和数字低空、数字能源、数字物流等新业态,培育数据要素驱动、数字技术赋能、数字平台支撑、产业融通发展、生态协同共建的数字经济新形态,培育具有国际竞争力的数字产业集群。推动平台经济创新和健康发展,加快科技创新、模式创新,提升数字技术、产品和服务水平,培育垂直领域特色化平台型企业。加强数字经济创新型企业培育,构建“政府+企业+创新+金融”遴选培育机制。发展壮大数字经济园区、数据产业集聚区,建设数智综合赋能公共服务平台,高水平打造成渝地区大数据产业基地。
深入推进制造业“智改数转”行动,实施工业互联网创新发展工程。促进现代服务业数智化发展,完善数字金融服务生态。推动农业数智化改造,加快现代信息技术在农业全产业链普及应用。建设数字化应用场景实验室,搭建供需对接、概念验证、应用孵化、推广应用公共服务平台。高质量运行四川数智化绿色化发展促进中心,持续建设面向区域、园区、集群的省级数字化转型促进中心,构建数字化产业链供应链,培育数字化转型服务商,营造“生产服务+商业模式+金融服务”数字化生态,促进产业链上下游企业整体数智化转型。
以数智化改革助力政府职能转变,统筹推进数字底座、支撑平台和应用场景规划建设,构建纵向贯通省市县、横向覆盖各领域的数字政府体系。
统筹建设云网基础设施,加快建设四川数据云,统一纳入全省政务云资源。统筹构建全省政务云资源一体化管理体系,完善云资源管理和灾备系统,提高全省政务基础网络支撑能力,建设网络综合运维、安全管理平台。加快建设省数据管理系统,打造服务全省数据登记管理总入口、数据管理总枢纽、数据流转总通道,融入全国一体化政务大数据体系。建设全省统一智能集约的支撑平台,提升业务、技术、智能支撑能力,实现统一调度、协同管理。
推进数据汇聚治理,形成全省统一的数据资源目录体系,推动数据资源向数字底座归集,优化自然人、法人、空间地理等基础库,建设各类主题库、专题库,按照“一数一源一标准”,加强数据源头治理、系统治理、按需治理。推动数据共享利用,增强数据分析、智能服务能力,支撑应用场景赋能科学决策、精细治理、精准服务。建立行政权力数据备案机制,依法归集和共享,促进权力监督线上线下全覆盖。加强政务数据安全管理,健全分类分级保护、风险评估、安全管理等制度,强化安全可靠技术和产品应用。
加强应用场景规划建设,提升治理服务能力。聚焦服务企业,建设“川商通”,打造市场准入、金融增信、用工服务、惠企政策直达快享等应用场景。聚焦服务群众,建设“川易办”,推进服务群众事项全省通办,以“高效办成一件事”为牵引,推动跨地区、跨部门、跨层级办事流程整合、业务协同联动,提升政务服务质效。聚焦服务基层,建设“川政通”,实现“一网协同”,推广“报表通”等创新应用,为基层减负赋能。聚焦服务政务,建设“总驾驶舱”,构建集态势感知、监测预警、决策分析、指挥调度于一体的调度体系,提升科学决策能力。
以数智赋能促进社会公平正义、增进人民福祉,深化公共服务、生活服务、社会治理数字化转型和智能化升级,构建普惠便捷、智慧宜居、精准高效的数字社会新形态。
聚焦公共服务重点领域,开展适数化创新场景应用和智慧化升级。推动数字健康高质量发展,以数智化赋能提升医疗、医保、医药协同发展水平。实施全民数字素养与技能提升行动,推进人工智能全学段教育和全社会通识教育,推出满足不同需求的数字教育服务和产品。健全“数据找人”就业服务机制,推进“在线就业”。推动适老助残无障碍设施和服务数智化升级,提供更加安全可靠、便捷高效的优质服务。
推进社区信息化建设,加快智慧餐饮、智能出行、数字家庭、上门经济、即时零售等新型场景建设,打造数智惠民服务生活圈。加大智慧商圈和数字街区培育力度,促进传统消费业态数智化转型。发展智慧旅游,鼓励开发智慧伴游、行程定制等新业态新产品,构建以数据导流的旅游产品智能推荐新模式。强化数智技术在公共文化服务、文化遗产保护、红色文化传承中的融合应用。推动体育场馆和设施数智化改造升级,促进健身场地共享共用。
聚焦公共安全、城市运行管理、生态环境监测、社情民意感知等领域,打造横向联通、纵向贯通的智慧化治理应用。加强城市可信数据空间等数智化共性基础建设,加快城市全域数字化转型,探索数字孪生城市建设。加快数字乡村建设,构建乡村数字治理体系,壮大乡村数字新业态。以数智化赋能公共安全防治,推动数字技术在公共安全、应急安全、消防安全、自然灾害等领域应用。
数字产业集群培育工程。培育形成省级数字产业集群10个左右,争创国家级数字产业集群2至3个。实施一批引领性数字化项目,建成一批综合数智赋能平台,培育一批龙头平台型企业。
制造业“智改数转”工程。健全四川数智化绿色化发展促进中心服务机制,全域推进企业和产业链群数智化转型提质,打造一批省级重点工业互联网平台,培育一批先进级智能工厂。
智慧城市建设工程。建设数字化城市综合运行和治理中心,打造一体化城市体检更新平台,推动地级及以上城市搭建跨部门综合信息平台。构建智慧街区、智慧门店、智慧商圈等城市微单元。
数字乡村发展工程。升级打造一批数字乡村创新应用场景,实现重点乡镇5G信号全覆盖,建立名镇名村、传统村落等乡村历史文化资源数据档案库,推动乡村学校光纤到班、智慧黑板全覆盖。
数字美好生活工程。推动购物消费、居家生活、文化旅游、交通出行、体育运动等生活场景数智化。推动实施一批数字社会领域多跨协同标志性任务,培育一批数字化应用场景实验室。
注重发挥区域比较优势,统筹重大基础设施、重大生产力和公共资源布局,拓展流域经济等模式,推动全省空间格局整体优化、功能体系整体完善、发展能级整体提升,加快形成“极核引领、次级支撑、竞相发展、片区协同”的区域发展新格局。
顺应产业和人口向优势地区集中的空间结构变化规律,进一步增强成都都市圈、省域经济副中心、区域中心城市等优势地区对高端要素资源的集聚配置能力,支持经济大市挑大梁,加快构建功能衔接、梯次联动的高质量发展空间动力系统。
深化践行新发展理念的公园城市示范区建设,推动建设西部经济中心、科技创新中心、对外交往中心和全国先进制造业基地,打造超大城市高质量发展和高水平治理新标杆。增强电子信息、航空航天、生物医药等产业全球竞争优势,提高高端资源要素配置能力,协同打造清洁能源装备产业集群。集聚用好国家战略科技力量,推动建设国家雅下水电技术创新中心,高效建设和运行川藏铁路、高端航空装备、精准医学、超高清视频等国家级创新中心,促进高校、科研院所成果就地就近转化。推进国际航空枢纽建设,筑强陆港、空港枢纽功能支撑,提升参与国内外经济循环水平。夯实四川天府新区创新策源极核功能和高端高新产业支撑,推动成都东部新区建设国际航空门户枢纽城市核心支点和临空产业创新发展高地,支持成都高新区建设一流科技园区。
健全成都都市圈同城化发展体制机制,强化空间布局和土地用途跨行政区衔接,以都市圈为基本空间单元推进项目统筹布局、资源要素配置、改革整体承接,加快打造轨道上的都市圈、高能级的产业生态圈、均衡共享的优质生活圈。建成市域(郊)铁路成都至德阳线)、成都至眉山线),加快市域铁路公交化运营改造,扩容改造高快速路通道,实施城际公路贯通工程,提升城际通勤效率。做大做强成德临港经济、成眉高新技术、成资临空经济产业带,完善联合招商引资项目跨市域流转机制,以“总部+分中心”等模式共建技术创新中心,探索推行“总部+基地”“设计+转化”等跨市域合作模式。推进公共服务共建共享,推动更多政务服务事项同城化无差别受理,塑造都市圈文化旅游品牌。
提升绵阳川北省域经济副中心发展能级,增强中国(绵阳)科技城创新策源功能,加快建设中国特色社会主义科技创新先行区。增强宜宾—泸州川南省域经济副中心综合实力,协同发展临港经济、通道经济,培育建设港口型国家物流枢纽,合力打造国家重要的先进制造业基地和全省南向开放枢纽门户。发展壮大南充—达州川东北省域经济副中心,共建多式联运枢纽体系,打造成渝地区先进制造业集聚区和四川东向北向开放高地。推动乐山高水平建设区域中心城市,增强综合承载能力,打造光伏储能和绿色化工创新高地、世界重要旅游目的地、全省重要的区域交通和物流枢纽。提升绵阳科技城新区、宜宾三江新区、南充临江新区产城融合、创新发展水平,深化集成授权改革,建设现代化城市综合功能平台。
发挥各地资源禀赋、生态人文、特色产业等比较优势,培育有辨识度的特色产业集群,强化重要节点支撑功能,塑造全省区域高质量发展新动能。
推动自贡、遂宁、内江、资阳强化协同合作、错位发展,打造产业发展新高地。深化产业链、价值链分工协作和功能互补,推动装备制造、电子信息、先进材料、食品饮料等优势产业集群化规模化发展,做大做强低空经济、锂电、口腔医疗器械等特色产业,前瞻布局商业航天、异种移植等新兴产业。大力发展通道经济和现代物流业,积极探索丘陵地区农业发展新模式,深化天然气资源开发利用,推动文旅品牌共建共享。深度嵌入成渝双核产业链、供应链,促进区域要素自由流动和高效集聚。
提升安宁河流域水安全保障能力,高质量建设现代农业产业园区,培育“大凉山”“攀果”区域品牌,打造全国优质特色农产品基地。推进钒钛资源综合利用关键技术攻关,完善精深加工产业链条,打造世界级钒钛产业基地。推进稀土产业整合,加强开采和冶炼分离整合,加快发展高性能稀土功能材料,延伸发展精深加工下游产业,联动打造国家重要的稀土研发制造产业基地。建设西昌生态文化度假区、攀枝花阳光康养名城,打造安宁河流域生态文旅走廊和国际阳光康养旅游目的地。
支持雅安建设川藏经济协作试验区,增强服务国家重大战略工程综合保障功能,打造跨区域协作高能级综合功能平台。支持广安跨省域深度融合发展,主动承接重庆产业转移和功能外溢,积极融入重庆都市圈。推动广元加强国家物流枢纽培育,深化与新疆等地区经济协作,打造成渝地区北向重要门户枢纽。支持巴中建设全国革命老区振兴发展示范市,高效开发油气、绿色生态和川陕革命老区红色资源,大力发展能源化工和文旅康养产业,深化革命老区重点城市对口合作。
深化强县扩权赋能改革,增强县域统筹配置资源能力,培育打造一批特色鲜明、功能完善、辐射带动力强的市域副中心。实施县域百亿主导产业培育行动,承接培育就业友好型产业,打造一批农业强县、工业大县、旅游名县,推动经济总量超五百亿元县域增量扩容,打造千亿级强县强区雁阵。
更加注重革命老区、脱贫地区、民族地区、盆周山区高质量发展,加强分类指导,补齐区域发展突出短板,增强欠发达地区“造血”功能和发展动力。
研究推动四川革命老区振兴发展地方立法,强化政策保障与实施机制建设。深入开展红色文化保护传承,擦亮红色文化品牌,建立“红色+绿色”文旅资源融合共享的跨区域协作联盟。支持革命老区加强资源科学开发利用,依托油气、水风光、锂钾等能源资源发展优势特色产业。促进基础设施补短联网、扩面增效,推动公共服务由兜底保障向均衡可及提升。
大力发展高原特色农牧业,做精做强农牧加工业。优化全域旅游布局,贯通旅游环线,整合生态风光、阳光康养、民族民俗等资源,做好“旅游+”融合文章。规模化集约化开发利用清洁能源,建设一批水风光热、抽水蓄能、特高压电网等重大项目。深入实施教育、卫生发展十年行动计划,持续推广普及国家通用语言文字,促进各民族交往交流交融。加大生态保护与修复力度,加强若尔盖、长沙贡玛等高原湿地生物多样性保护。
分层分类开展欠发达县域托底性帮扶,着力改善欠发达县域基础面貌,提升县域综合发展实力。突出增强“造血”功能,因地制宜建强产业园区,支持欠发达县域有序承接发达地区产业转移,壮大县域主导产业,加强特色农产品链条延伸和品牌打造,培育一批中小企业特色产业集群。突出重点领域补短强弱,在交通、水利、能源、信息等领域谋划实施一批基础设施项目,在教育、医疗、就业等公共服务领域加大投入,促进欠发达县域基本公共服务资源优化配置和均衡布局。
强化主体功能区战略实施,充分考虑不同地区禀赋条件和发展基础差异,统筹资源环境承载能力和开发潜力,打造各具特色的区域板块,增强板块间功能链接、政策衔接,加快构建优势互补、高质量发展的区域经济布局和国土空间体系。
推动成都平原经济区加快都市圈同城化、全域一体化,在发展新质生产力、深化内陆改革开放中走在前列,建设宜居宜业宜游优质生活区。推动川南经济区优化一体化发展格局,强化沿江和南向开放门户功能,建设长江上游绿色低碳发展先行区。推动川东北经济区以工业振兴引领高质量发展,推进油气等资源开发,加强锂钾资源勘探开发技术攻关,高水平建设东出北上综合交通和物流枢纽。推动攀西经济区深化建设国家战略资源创新开发试验区,做大做强清洁能源、钒钛等特色优势产业。推动川西北生态示范区提高生态保护和绿色发展水平,打造国际生态文化旅游目的地、绿色能源重要供给地、现代高原特色农牧业基地。
成都平原经济区。北向推动成德绵共建新质生产力主要支撑地,深化创新协作。东向推动成资遂共建成渝主轴经济走廊,主动承接成渝双核产业梯度转移。南向推动成眉乐高效衔接长江黄金水道,共建岷江—长江上游经济带。西向推动雅安更好融入经济区发展,联动建设川藏经济协作试验区。
川南经济区。纵向共建西部陆海新通道西线经济走廊,联动成都深化拓展滇黔桂和东南亚市场。横向联动成都平原经济区共建岷江—长江上游经济带,形成一批具有较强竞争力的临港产业集聚区。
川东北经济区。横向共建成(绵)南达万经济带,形成成都至京津冀、长三角便捷通道。纵向共建嘉陵江—渠江绿色生态经济带,建设西北地区战略物资和重要初级产品“入江通海”集散地。
攀西经济区。纵向建设安宁河流域经济带,加快钒钛、稀土、水风光、特色农产品等优势资源高效开发利用。横向规划建设宜西攀丽经济走。